Top
Please enter the keyword
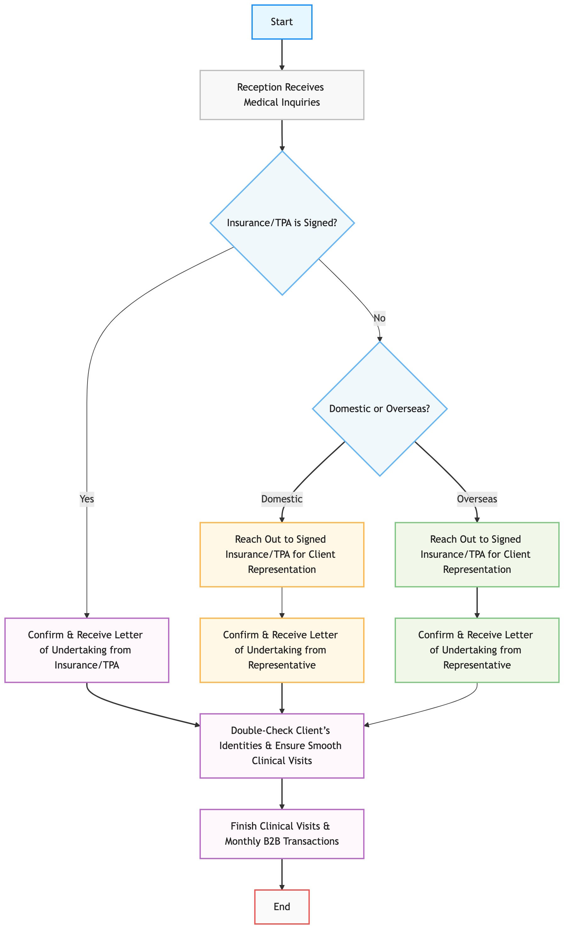
Medical Insurance & Billing
Insurance and Direct Payment Services
Insurance and Direct Payment Services